作者:单若麟 陈姗姗 来源:bat365在线中国官网登录入口 时间:2022-05-28 阅读次数:次
5月26日晚19:00,bat365在线中国官网登录入口2022届毕业生党员离校教育暨组织关系转接部署会准时召开,本次会议以腾讯会议线上形式召开。bat365在线中国官网登录入口党委组织委员、学工办主任刘纪峰老师出席并主持会议,2022届全体毕业生党员参加本次会议。
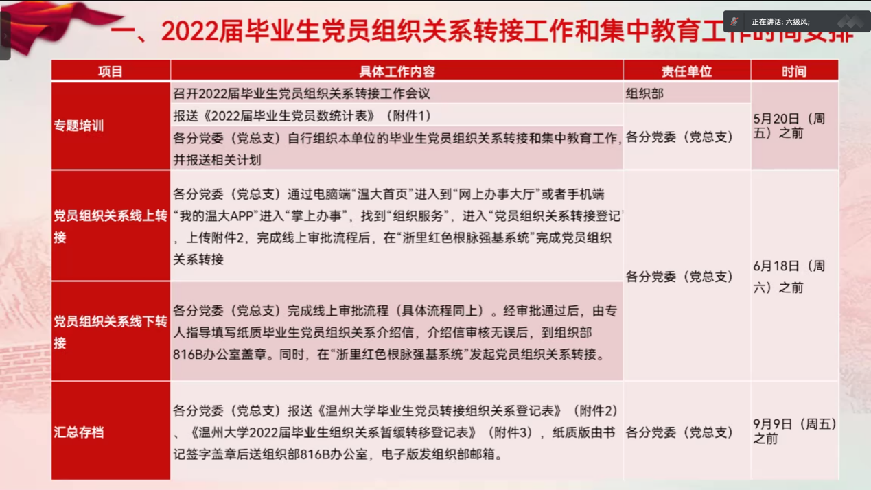
刘纪峰老师从增强党员意识、树立廉正观念、提高党性修养、落实疫情防控政策等方面对毕业生党员展开离校教育,提醒毕业生党员在展望前景的同时,也希望各位毕业生党员“不忘初心、牢记使命”“廉洁奉公”,提高党性及原则性。与会,刘纪峰老师对党员组织关系转接工作做了重点部署,特别是在进度安排、转接步骤、转接要求和党建档案的归档转接等方面进行着重强调与提醒,要求毕业生党员必须要提高认识、严格落实、完整转接,按期完成组织关系转接工作。
最后,刘老师与毕业生党员进行了一对一的线上交流,针对毕业生党员对组织关系转接中容易出现的问题进行答疑,部分党员根据自身情况提出了党员关系转接中出现的个别问题,为其他同志组织关系转接工作提供了借鉴。
通过本次会议,毕业生党员们树立了毕业生党员的党性意识,提高了政治站位,加强了毕业生党员自我约束能力,并对即将开展的毕业生党员组织关系转接工作进行部署,为毕业生党员安全、顺利地离校奠定了有力基础。




bat365(中国)在线平台官方网站-登录入口 版权所有 © 2017 技术支持:捷点科技