作者: 来源:bat365在线中国官网登录入口 时间:2024-11-05 阅读次数:次
2024年浙江文化研究工程第二批立项项目公布,bat365官网俞为民教授团队申报的“浙江戏曲研究(第二期)”获批浙江文化研究工程第二批重大项目,这是继2018年俞为民教授团队“浙江戏曲研究”获批浙江文化研究工程重大项目后,再次获批此重大项目,实现了科学研究的延续性。
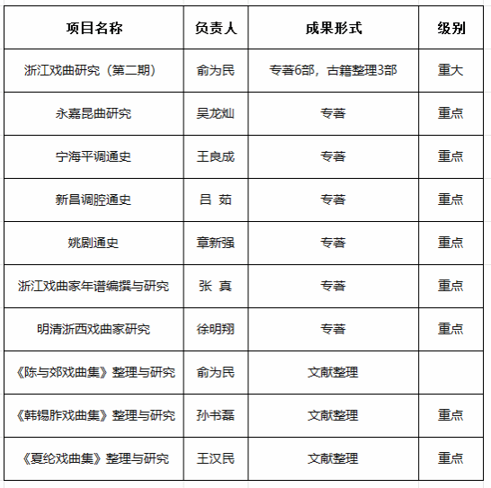
浙江的戏曲历史悠久、戏曲资源丰富,戏曲学界有“一部中国戏曲史,半部在浙江”之说。浙江传统戏曲是构成浙江文化的重要内容,也是传播浙江地域文化的重要载体,浙江戏曲所具有的悠久历史和所承载的丰富文化内涵及其在传播浙江地域文化中的功能,对发展和繁荣浙江文化有着十分重要的现实意义,因此,研究浙江戏曲,是浙江学术界的重要任务。bat365在线中国官网登录入口“浙江传统戏曲研究与传承中心”作为全省唯一的以研究浙江戏曲为中心任务的“浙江省哲学社会科学重点研究基地”,勇立潮头,致力于为发展和繁荣浙江文化作出贡献。2018年俞为民教授团队申报并承担了“浙江文化研究工程”项目“浙江戏曲研究”课题(18WH30041 ZD)(包括15个子课题),已于2022年结项,研究成果已提交出版社(西泠印社)编辑出版。
鉴于浙江戏曲的内容极为丰富,俞教授团队再接再厉继续申报“浙江文化研究工程”项目“浙江戏曲研究”的二期课题。“二期”课题既与“浙江戏曲研究”一期课题相衔接,更是一期课题的深入与拓展。
俞为民教授团队申报的浙江戏曲研究(第二期)获批浙江文化研究工程第二批重大项目,集中展现了bat365官网拥有一批“甘坐冷板凳”、潜心治学的学者,他们十年如一日,在文化特色鲜明、学术价值独特的浙江戏曲研究领域深耕细作,积累了扎实的研究基础。

bat365(中国)在线平台官方网站-登录入口 版权所有 © 2017 技术支持:捷点科技